
BAJ52防爆雙頭應急燈 適用范圍:
適用于石油開采、化工、軍工等易燃易爆危險場所和環境作停電時應急安全疏散和照明。
1、適用于爆炸性壞境1區、2區場所;
2、適用于ⅡA、ⅡB、ⅡC類爆炸性氣體壞境;
3、適用于爆炸性粉塵壞境20區、21區、22區場所。
防爆標志:Ex d II C T6 防護等級:IP65 防腐等級:WF2
BAJ52防爆雙頭應急燈 性能特點:
1、具有自動應急功能,應急時間長。
2、采用LED光源,功率低,壽命長,高效節能。
3、先進合理的電路設計,電氣效率高,可靠性高,節能免維護。
4、優化的結構設計,輕質合金外殼,防塵防水,抗沖擊, 確保燈具實現免維護,避免維護中的不安全因素。
5、采用高科技表面噴涂處理技術,耐腐蝕,可靠耐用,可在惡劣環境下可靠使用。
6、3.7V鋰離子環保2200mah電池;符合新國家防爆標準。
BAJ52防爆雙頭應急燈 主要技術參數:
1、參數名稱:
2、電壓: 220|127V
3、電壓 : 應急 DC3.7
4、光源功率: 2×10W
5、應急時間: 180min
6、引入電纜外徑:φ10-φ14mm
7、燈體外形尺寸: 295×150×275mm
8、重量:3.4Kg
1、安裝:首先結合工作現場的實際需要確定燈具的安裝位置和方式,再根據燈具到電源接點的距離準備相應長度的Φ10~Φ14 mm三芯電纜線。
2、接線:松開上蓋的M6內六角螺釘,打開燈具上蓋,旋松燈具電纜引入口的壓緊螺母,取出封堵片,將電源電纜線穿過壓緊螺母引入到燈具內部接線端子處,將線連接固定,再旋緊電纜線壓緊螺母,再將燈具前蓋裝好。
3、更換光源:更換LED和線路板時,打開燈具前蓋,向下翻開前蓋,先將反光杯卸下,再將LED組件和線路板取下,換上新的LED組件和線路板,裝上燈具前蓋即可。
注意事項
1、運輸時將燈具裝在所配備的紙箱內,并加裝泡沫減震。
2、安裝燈具時,應將燈具就近安全接地。
3、使用時,燈具表面有一定的溫升,屬正常現象;透明件中心溫度較高,不得觸摸。
4、維護燈具時,必須先斷開電源。
安全警告
1、更換光源及拆卸燈具前必須切斷電源;
2、嚴禁帶電打開燈具。
3、查看線路或更改光源時應帶上干凈的白色手套。
4、非專業人員不得隨意安裝、拆卸燈具和鎮流器。
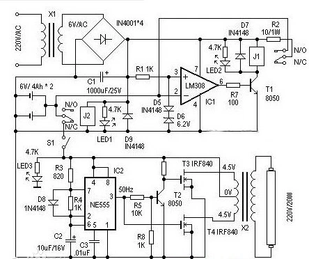
BAJ52防爆雙頭應急燈 電路圖:
給大家介紹一個簡單,實用的制作應急燈制作方法。主要功能是在停電時自動切換供電電源,如沒有停時,就會給3.7V鋰離子環保2200mah電池自動帶過充放/保護充電;符合新國家防爆標準。如果停電了,就會自動在0.3秒切換為:由3.7V鋰離子環保2200mah電池提供(3.7V電池應急裝置/點亮防爆應急燈裝置照明;符合新國家防爆標準。
鋰離子環保電池;符合新國家防爆標準。